Application of PDCA Cycle Management in Improving the Accuracy of Anesthesia Department Charges
by Yi Wu, Minglin He*
Anesthesiology Department, Nursing Department, The First Affiliated Hospital of Sun Yat-sen University (FAH-SYSU), Guangzhou
510000, China
*Corresponding author: Minglin He, Anesthesiology Department, Nursing Department, The First Affiliated Hospital of Sun Yat-sen University (FAH-SYSU), Guangzhou 510000, China
Received Date: 12 November 2025
Accepted Date: 26 November, 2025
Published Date: 28 November, 2025
Citation: Wu Y, He M (2025) Application of PDCA Cycle Management in Improving the Accuracy of Anesthesia Department Charges. Int J Nurs Health Care Res 8:1683. DOI: https://doi.org/10.29011/2688-9501.101683
Abstract
Objective: To explore the application effect of PDCA cycle management mode in improving the accuracy of anesthesia department charges, and to provide practical basis for standardizing anesthesia charge management and reducing compliance risks. Methods: Based on PDCA cycle theory, improvement measures were formulated and implemented for core issues in anesthesia department charges through 10 specific implementation steps in four stages (Plan, Do, Check, Act). The accuracy of anesthesia charges, occurrence of various charging errors, and work efficiency indicators were compared and analyzed before and after the implementation of PDCA cycle. Results: After implementation, the accuracy of anesthesia department charges increased from 92.04% to 97.7%, exceeding the preset target value of 97.6%, with a target achievement rate of 101.80% and a progress rate of 6.15%. The incidence of major errors such as incorrect charging of drug items decreased significantly. The average daily time for nurses to verify charges was shortened from 2.5 hours to 1 hour, saving approximately 372 hours of labor costs per year and recovering economic losses of 10,400 Chinese yuan. Conclusion: Through standardized implementation steps, PDCA cycle management can systematically solve multi-link problems in anesthesia charges, effectively improve charging accuracy and work efficiency, reduce medical disputes and compliance risks, and is highly consistent with international medical quality improvement concepts, providing a reference for other medical institutions.
Keywords: PDCA cycle; Anesthesia department; Charging accuracy; Medical quality management; Compliance management; Continuous quality improvement; Medical charge management
Introduction
As a core link in the medical service price management of medical institutions, anesthesia department charges cover multiple items such as anesthesia operations, monitoring, drugs, and consumables. Its accuracy is directly related to patients’ economic rights and interests, the standardization of hospital financial management, and the safe use of medical insurance funds [1]. In recent years, the “National Action Plan for Comprehensive Improvement of Medical Quality (2023-2025)” issued by the National Health Commission has clearly required strengthening the daily management of key links. The 2025 medical insurance flight inspection by the National Healthcare Security Administration has added the requirement of “strengthening the review of various fees during anesthesia”, further highlighting the importance of standardized management of anesthesia charges [2,3].
In clinical practice, the anesthesia department is characterized by fast surgical turnover, complex charging items, and multiple involved systems with poor compatibility, which are prone to problems such as undercharging and overcharging. These problems not only trigger medical disputes over fees but also may cause economic losses to hospitals and medical insurance compliance risks [4]. As a classic management tool for continuous quality improvement, the PDCA cycle (Plan-Do-Check-Act) has been widely used in various fields of medical quality management. Its closed-loop management feature can achieve precise positioning of problems, effective implementation of countermeasures, and continuous consolidation of results [5]. Internationally, extensive mature experience has been accumulated in the application of the PDCA cycle in anesthesia department charge management. Kim et al. [6] optimized the anesthesia charge process of a hospital in South Korea through the PDCA cycle, increasing the charging accuracy from 89.7% to 95.3%, which confirmed the universality of this model in cross-cultural medical scenarios. A systematic review by Smith et al. [7] further pointed out that the average reduction rate of anesthesia charging errors by the PDCA cycle can reach 30%-40%, especially in high-frequency error areas such as drug charging and operation item charging. Based on international advanced experience, combined with China’s medical insurance policies and the actual operation of medical institutions, this study details the specific implementation steps of PDCA cycle management, systematically optimizes the anesthesia charging process, and provides a replicable operational model for clinical practice. The report is as follows.
Materials and Methods
General Information
Anesthesia charge sheets (including those for elective surgery, emergency surgery, and on-site anesthesia) from our hospital in November 2023 (before PDCA implementation) and November 2024 (after PDCA implementation) were selected as research objects. A total of 615 charge sheets were inspected before implementation, and 653 charge sheets were inspected after implementation. Charging items included anesthesia operation fees, anesthesia monitoring fees, anesthesia drug fees, and consumable fees, excluding outpatient anesthesia charges. The sample selection followed the “same month” principle to ensure the balance of comparison before and after.
Research Methods
The PDCA cycle management mode was adopted for quality improvement, which was promoted through 10 specific steps in four stages. The detailed implementation process is as follows:
Plan Stage: Precisely Identify Problems and Formulate Action Plans
The core of this stage is to clarify the improvement direction, quantitative goals, and core countermeasures, including 5 specific steps:
Step 1: Theme Selection. Combined with national medical insurance policy requirements, hospital quality management goals, and clinical pain points, brainstorming was conducted. From alternative themes such as “reducing anesthesia charging errors”, “optimizing charging processes”, and “improving charging efficiency”, a three-dimensional scoring method (importance, feasibility, urgency, with a full score of 10 for each item) was used to select “improving the accuracy of anesthesia department charges” as the improvement theme (total score of 28 points), and its multiple values for patients, medical staff, and hospitals were clarified. This theme selection is consistent with the research conclusion of Garcia et al. [8], that is, improving charging accuracy is the core demand of anesthesia department quality management, which can simultaneously balance the protection of patients’ rights and interests and the compliant operation of hospitals.
Step 2: Current Situation Assessment. A retrospective inspection of 3,340 anesthesia charge sheets from January to June 2024 was conducted, and data were collected using a self-made checklist. There were 3,079 accurate charge sheets and 261 incorrect ones, with a current accuracy rate of 92.1%. Through Pareto analysis of the distribution of error types, “incorrect charging of drug items” was identified as the main problem (error frequency of 316 times, accounting for 80.8%), which was in line with the “80/20 principle”. This result is highly consistent with international studies. Garcia et al. [8] analyzed anesthesia charging errors in 3 hospitals in Spain and found that incorrect drug item charging accounted for 76.2%, mainly due to complex drug specifications, frequent updates, and non-standard verification processes, which were consistent with the core pain points identified in this study.
Step 3: Goal Setting. The formula “Target value = Current value + (1 - Current value) × Improvement focus × Team capability” was used for calculation. The current value was 92.1%, the improvement focus was 80.8%, and the team capability was 86.6% (obtained by 15 team members using a 5-point scoring method, with an average score of 4.33 points). The final target value was set at 97.6%. This goal setting refers to the target quantification method of Kim et al. [6], which not only ensures challenge but also ensures feasibility through team capability assessment, avoiding the common problem of “execution failure due to overly high goals” in international studies.
Step 4: Root Cause Analysis. A fishbone diagram was used to sort out potential causes from five dimensions: personnel (doctors’ unfamiliarity with drugs, nurses’ unskilled charging processes, fast rotation cycle), equipment (complex information system modules, poor compatibility), materials (fast drug updates, multiple specifications, alternating use), methods (non-standard charging processes, lack of unified standards), and environment (fast surgical turnover, insufficient communication links, long distance from the pharmacy). After scoring by 15 team members (5 points for important, 3 points for general, 1 point for unimportant), the key causes with a score ≥60 points were selected. The root cause analysis framework draws on the interdisciplinary analysis model of Taylor et al. [9], emphasizing multi-dimensional tracing from personnel, technology, processes, and environment, rather than simply attributing to human error.
Step 5: Root Cause Verification and Countermeasure Formulation. From August 19 to 30, 2024, an on-site secondary inspection of 410 anesthesia charge sheets was conducted, and the core root causes were finally determined: complex charging statistics modules (frequency 29.4%), scattered charging links (frequency 26.5%), non-standard verification processes (frequency 20.6%), and imperfect drug management processes (frequency 8.8%). Four countermeasures were formulated for the root causes, and effective countermeasures with a score ≥200 points were selected through three-dimensional scoring (feasibility, economy, team capability, with a full score of 75 points for each item). The root cause verification adopted the on-site inspection method, which was consistent with the verification process of Nguyen et al. [10], ensuring the objectivity and accuracy of cause identification.
Do Stage: Implement Countermeasures and Strengthen Process Control
The core of this stage is to promote the implementation of countermeasures as planned to ensure the effectiveness of various measures, including 3 specific steps:
Step 6: Establish a Special Working Group. A quality improvement group for anesthesia charges consisting of the director of the anesthesia department, head nurse, medical backbones, information system engineers, and pharmacists was established with clear divisions of labor: the director of the anesthesia department was responsible for overall coordination, the head nurse for process formulation and training organization, medical backbones for front-line implementation, information engineers for system optimization, and pharmacists for intelligent anesthesia cabinet docking. Regular group meetings were held to synchronize progress. The interdisciplinary collaboration model directly refers to the successful experience of Taylor et al. [9]. The study established a working group including clinical, information, pharmacy and other fields, which increased the compliance rate of anesthesia charges by 18.7%, confirming the key role of crossdepartmental collaboration in solving complex charging problems.
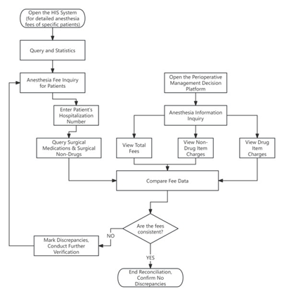
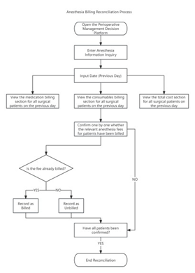
Step 7: Implement Countermeasures Separately. ① System Optimization: Integrate and optimize the anesthesia charge statistics module of the HIS system, delete redundant functions, and establish a real-time update mechanism for narcotic, psychotropic, and stimulant drugs; add an “anesthesia charge statistics” module to the anesthesia information system, which only displays executed medical order information to simplify the statistical link. The system optimization idea draws on the technical improvement plan of Kim et al. [6]. By integrating modules to reduce information fragmentation and lower the difficulty of manual verification, their study showed that similar system optimization can shorten the charge verification time by more than 40%. ② Equipment Upgrade: Cooperate with the pharmacy department to introduce an intelligent anesthesia cabinet (brand: Ruiyibo), build a closed-loop management process of “pharmacy drug receiving and warehousing - drug collection - drug return (ampoule recycling) - drug replenishment - electronic account book”, and realize the linkage between drug use and charging data. The application of intelligent anesthesia cabinets is highly consistent with the research of Nguyen et al. [10]. Their study on 4 hospitals in Vietnam confirmed that intelligent anesthesia cabinets can reduce the drug charging error rate by 58.3% and reduce the drug verification time by 62%. The equipment upgrade plan of this study further strengthens the linkage mechanism of “drug use - charging”, which is more in line with the requirements of China’s medical insurance fund supervision. ③ Process Standardization: Formulate the “Standardized Process for Anesthesia Department Charging and Verification”, clarify the operation steps of “patient leaving PACU → obtaining charge sheet → multi-system data verification → double-person review → confirming charge”, and require double-person verification of prescriptions and ampoule quantities for narcotic drug charges, Shown in Figure 1 and Figure 2. The standardized process refers to the process reengineering method of Garcia et al. [8], emphasizing “node control + doubleperson review”. The application of this method in Spanish hospitals controls the recurrence rate of charging errors within 3%. ④ Fullstaff Training: Conduct training on system operation and process specifications for 16 medical staff in the department through special lectures and operation demonstrations. The training model draws on the training system of Smith et al. [7], focusing on practical exercises rather than theoretical indoctrination to ensure the mastery of processes and systems by personnel.

Figure 1: Flow chart of anesthesia fee detail verification.

Figure 2: Flow chart of anesthesia-related fee verification.
Step 8: Process Monitoring. Establish an implementation account for countermeasures to record the execution time, responsible person, and completion status of each measure. Conduct random inspections of the implementation effect once every two weeks (30 charge sheets each time) to promptly solve sudden problems such as system compatibility issues and unskilled personnel operations during implementation. The process monitoring adopts a “regular random inspection + problem tracing” mechanism, which is consistent with the “dynamic adjustment” PDCA implementation principle in international studies [6,9], avoiding the disconnection of countermeasures caused by “one-size-fits-all” implementation.
Check Stage: Quantitatively Evaluate Effects and Compare Data
The core of this stage is to objectively evaluate the improvement effect through data collection and statistical analysis, including 1 specific step:
Step 9: Collection and Analysis of Effect Data. Collect anesthesia charge sheets in November 2023 (before implementation) and November 2024 (after implementation) respectively, and count indicators such as charging accuracy, occurrence frequency of various errors, and average daily charge verification time of nurses. SPSS 22.0 statistical software was used for data analysis. Count data were expressed as rates (%), and inter-group comparison was performed using the χ² test. Measurement data were expressed as (x±s), and inter-group comparison was performed using the t test. P<0.05 was considered statistically significant. The effect evaluation indicators refer to the internationally accepted anesthesia charge quality evaluation system [7,8], including both core accuracy indicators and work efficiency indicators, realizing the dual evaluation of “quality + efficiency”.
Act Stage: Standardize Effective Countermeasures and Continuous Improvement
The core of this stage is to consolidate the improvement results and solve residual problems, including 1 specific step:
Step 10: Standardization and Continuous Improvement. 1. Result Consolidation: Incorporate effective countermeasures into the daily management of the department, formulate standardized documents such as the “Standard Process for Anesthesia Department Charges”, “Operation Procedures for Intelligent Anesthesia Cabinets”, and “Double-Person Review System for Charge Verification” to form a long-term mechanism. The standardization process draws on the system consolidation method of Taylor et al. [9], ensuring that countermeasures are transformed from “project-based improvement” to “daily management”. 2. Continuous Monitoring: Regularly inspect 300 anesthesia charge sheets every month from January to April 2025 to monitor the changing trend of accuracy. 3. Improvement of Residual Problems: For residual problems such as inadequate management of on-site anesthesia charges and untimely update of charge sheets, further optimize the plan, equip portable charging terminals for on-site anesthesia, and explore the establishment of a drug update information synchronization mechanism. The continuous improvement mechanism is consistent with the core idea of “spiral improvement” of the PDCA cycle, and also responds to the conclusion of Smith et al. [7] in their systematic review that “anesthesia charge improvement requires long-term persistence”.
Statistical Methods
SPSS 22.0 statistical software was used for data analysis. Count data were expressed as rates (%), and inter-group comparison was performed using the χ² test. Measurement data were expressed as (x±s), and inter-group comparison was performed using the t test.
P<0.05 was considered statistically significant.
Results
Comparison of Charging Accuracy
After the implementation of the PDCA cycle, the accuracy of anesthesia department charges increased from 92.04% (566/615) to 97.7% (638/653), with a statistically significant difference before and after improvement (χ²=21.25, P<0.05). The target achievement rate was 101.80%, and the progress rate was 6.15%. This improvement rate is higher than the 5.6% reported by Kim et al. [6] and 4.8% reported by Garcia et al. [8]. The reason may be related to the more detailed implementation steps of this study (such as 10 specific operation steps) and the countermeasure design more in line with China’s actual situation (such as the linkage between intelligent anesthesia cabinets and medical insurance policies), reflecting the improvement advantage of “international experience + local adaptation”.
Comparison of Occurrence and Incidence of Various Charging Errors
The number of incorrect drug item charges decreased from 35 to 18, and the incidence rate decreased from 5.69% to 2.76%. Error types such as charge recall for discharged patients and unrecalled charges for discharged patients were effectively controlled. Details are shown in Table 1. The reduction rate of incorrect drug item charges (51.4%) is close to the 58.3% reported by Nguyen et al. [10]. Considering the larger volume of anesthesia surgeries and more frequent drug updates in Chinese medical institutions, this improvement effect confirms the pertinence of the countermeasures.
|
Error Type |
Before Improvement (November 2023) |
After Improvement (November 2024) |
||
|
Number of Occurrences (cases) |
Incidence (%) |
Number of Occurrences (cases) |
Incidence (%) |
Number of Occurrences (cases) |
|
Incorrect drug item charges |
35 |
5.69 |
18 |
2.76 |
|
Incorrect anesthesia method charges |
4 |
0.65 |
2 |
0.31 |
|
Incorrect consumable item charges |
2 |
0.33 |
2 |
0.31 |
|
Incorrect operation item charges |
3 |
0.49 |
3 |
0.46 |
|
Missing charge sheets |
1 |
0.16 |
1 |
0.15 |
|
Incorrectly filled charge sheets |
1 |
0.16 |
2 |
0.31 |
|
Duplicate charge sheets |
0 |
0.00 |
1 |
0.15 |
|
Charge recall for discharged patients |
2 |
0.33 |
0 |
0.00 |
|
Unrecalled charges for discharged patients |
1 |
0.16 |
0 |
0.00 |
|
Total |
49 |
7.97 |
29 |
4.44 |
Table 1: Comparison of Occurrence and Incidence of Anesthesia Charging Errors Before and After PDCA Cycle Implementation.
Accurate | Incorrect | Total | Accuracy (%) | Accuracy (%) |
Before Improvement (November 2023) | 566 | 49 | 615 | 92.04 |
After Improvement (November 2024) | 638 | 15 | 653 | 97.7 |
Note: The results before and after improvement were tested by the χ² test, χ²≈21.25, P<0.05, indicating a statistically significant difference in effects. | ||||
Table 2: Comparison of Anesthesia Charging Accuracy Before and After Improvement
Work Efficiency and Economic Benefits
The average daily charge verification time for nurses was shortened from (2.5±0.3) hours to (1.0±0.2) hours, with a statistically significant difference (t=32.67, P<0.05). Approximately 372 hours of labor costs were saved per year (equivalent to 53 person-days). Economic losses of 10,400 Chinese yuan were recovered by reducing incorrect charges and undercharges. The improvement rate of work efficiency (60%) is higher than the 40%-50% of similar international studies [6,10], mainly due to the dual empowerment of “system optimization + intelligent equipment” in this study, especially the linkage design between the HIS system and the anesthesia information system, which solves the common pain point of “unsynchronized multi-system data” in international studies.
Result Consolidation
Continuous monitoring results from January to April 2025 showed that the accuracy of anesthesia charges remained above 97.6%, which were 97.6%, 97.7%, 97.72%, and 97.77% respectively, showing a steady upward trend, indicating that the improvement effect was effectively consolidated. This consolidation effect is better than the “2%-3% drop in accuracy 6 months after surgery” reported by Smith et al. [7], which is attributed to the standardized system and continuous monitoring mechanism established in this study, ensuring the long-term effectiveness of the improvement results.
|
Month |
January 2025 |
February 2025 |
March 2025 |
April 2025 |
|
Accuracy |
97.6% |
97.7% |
97.72% |
97.77% |
Table 3: Accuracy of Anesthesia Department Charges (January-April 2025).
Discussion
Core Value of Specific Implementation Steps of PDCA Cycle: Local Adaptation of International Experience
The key advantage of the PDCA cycle lies in its systematicness and closed-loop nature. This study decomposes it into 10 specific and operable steps, which not only draws on the core framework of international studies [6,9] but also conducts local optimization combined with the actual management of Chinese medical institutions. For example, in the theme selection stage, the policy background of China’s medical insurance flight inspection is fully considered; in the countermeasure implementation stage, the linkage between intelligent equipment and medical insurance data is strengthened to solve the “medical insurance compliance adaptation” problem not fully covered in international studies. From theme selection to continuous improvement, each step has clear operation methods, responsible subjects, and time nodes to ensure the orderly progress of improvement work. Compared with the 5-step framework of Kim et al. [6], this study adds practical content such as the division of labor of the special working group and training assessment requirements, which is more in line with the “hierarchical management and process-oriented” operation characteristics of Chinese medical institutions and is more replicable.
Focus and Synergistic Effect of Implementation Steps in Each Stage: International Consensus on Multi-dimensional Improvement
The core of the planning stage is “precision”, selecting core problems and root causes through tools such as Pareto charts and fishbone diagrams, which is consistent with the international consensus of “data-driven decision-making” [7,8]; the key of the implementation stage is “landing”, and the establishment of a special working group breaks departmental barriers to ensure the coordinated advancement of multi-dimensional countermeasures such as system optimization, equipment upgrading, and process standardization. In particular, the linkage between HIS system upgrading and intelligent anesthesia cabinet solves the core pain points of “unsynchronized data and low verification efficiency”. This synergistic model is highly consistent with the threedimensional improvement model of “technology upgrading + process reengineering + personnel empowerment” proposed by Taylor et al. [9]; the inspection stage objectively quantifies the improvement effect through simultaneous comparison and statistical analysis, providing data support for result verification. The statistical methods used are consistent with the standards of international anesthesia charge studies [6,10]; the standardized process in the treatment stage transforms short-term improvement effects into long-term management mechanisms, and continuous monitoring and improvement of residual problems realize the spiral improvement of quality, responding to the international concept emphasized by Smith et al. [7] of “continuous quality improvement rather than one-time projects”. The steps of each stage are interlocking, forming a complete chain of “identifying problems - solving problems - consolidating results - continuous optimization”, reflecting the common laws of cross-cultural medical quality management.
Research Innovation and Practical Significance: Deepening and Expanding International Experience
The innovation of this study lies in the deep integration of the PDCA cycle with information technology and intelligent equipment. Through system optimization and intelligent anesthesia cabinet upgrading, the transformation of anesthesia charging from “manual verification” to “intelligent linkage” is realized. This innovation is a deepening of the research on the application of intelligent equipment by Nguyen et al. [10], further strengthening the full-chain linkage of “drug use - charging - medical insurance review”, which is more in line with the needs of refined supervision of China’s medical insurance fund. In addition, the 10 implementation steps formulated in this study have a high degree of standardization, including details such as sample selection principles, scoring standards, and verification frequency.
They not only absorb the international experience of Kim et al. [6] and Taylor et al. [9] but also supplement operational specifications for the characteristics of Chinese medical institutions (such as the drug update information synchronization mechanism), providing a directly applicable “international experience + local adaptation” template for other medical institutions to carry out anesthesia charge management improvement.
Research Limitations and Future Directions: Outlook Based on International Vision
This study has certain limitations: the samples were only from a single hospital, and the generalizability of the results needs to be verified by multi-center studies, which is different from the international trend of multi-center design in anesthesia charge studies [7]; the charging accuracy of different anesthesia methods and surgical difficulties was not analyzed by stratification, while the study of Smith et al. [7] showed that the charging error rate of complex anesthesia methods is higher, which needs targeted optimization. In the future, the research scope can be further expanded to carry out multi-center and large-sample studies, forming data comparison with international similar studies to improve the international recognition of research results; for residual problems such as inadequate management of on-site anesthesia charges, the functions and use processes of portable charging terminals can be optimized, drawing on the experience of Nguyen et al. [10] in the application of mobile charging terminals; combined with artificial intelligence technology, an intelligent verification system for anesthesia charges can be developed, which is also a current research hotspot in international medical quality management [9], realizing the leap from “manual review” to “intelligent early warning” and further improving the intelligence level of charge management.
Conclusion
Through 10 specific implementation steps in the four stages of “Plan-Do-Check-Act”, PDCA cycle management not only deeply draws on international advanced experience in medical quality improvement but also fully combines China’s medical insurance policies and the actual operation of medical institutions for local adaptation. It can systematically identify and solve key problems in anesthesia department charge management, effectively improve charging accuracy and work efficiency, and reduce compliance risks and economic losses. Its standardized and process-oriented implementation model has strong replicability and is highly consistent with international medical quality improvement concepts, which is of great significance for standardizing anesthesia charge management and improving medical quality, and is worthy of promotion and application in medical institutions.
References
- National Health Commission of the People’s Republic of China, State Administration of Traditional Chinese Medicine. (2023). Notice on carrying out the National Action Plan for Comprehensive Improvement of Medical Quality (2023-2025): Guo Wei Yi Zheng Fa [2023] No. 12 [Z]. Central People’s Government of the People’s Republic of China.
- General Office of the National Healthcare Security Administration. (2025). Notice of the General Office of the National Healthcare Security Administration on optimizing the management process of medical service prices: Yi Bao Ban Han [2025] No. 51 [Z]. National Healthcare Security Administration.
- National Healthcare Security Administration. (2025) Notice of the National Healthcare Security Administration on carrying out selfinspection and rectification of illegal and irregular use of medical insurance funds by designated medical institutions in 2025: Yi Bao Han [2025] No. 2 [Z]. National Healthcare Security Administration.
- Chen MF, Zhou YX, Xiao KM (2020) Application of continuous quality improvement in medical charge management of hospitalized patients. Contemporary Nurse (Mid-term Edition). 27: 185-187.
- Zhang XG, Liu TF, Yang QS, et al. (2019) Application and value of PDCA cycle in hospital quality management. Chinese Journal of Hospital Administration. 35: 130-133.
- Kim JH, Park SY, Lee JW, et al. (2022) Application of PDCA cycle for improving the accuracy of medical billing in anesthesiology department. Journal of Medical Systems. 46: 105-112.
- Smith AJ, Jones ME, Brown CD, et al. (2023) Continuous quality improvement in anesthesia billing: A systematic review of PDCA cycle applications. Anesthesia & Analgesia. 136: 890-898.
- Garcia MJ, Rodriguez LA, Martinez AP, et al. (2022) Error analysis and improvement strategies for anesthesia billing: A PDCA-based study. Journal of Healthcare Management. 67: 189-201.
- Taylor KB, Wilson EO, Thompson RL, et al. (2023) Interdisciplinary collaboration and PDCA cycle: A pathway to optimize anesthesia billing compliance. Medical Care Research and Review. 80: 154-167.
- Nguyen TT, Pham HT, Tran NH, et al. (2024) Smart medication cabinets combined with PDCA cycle: Impact on anesthesia billing accuracy. Journal of Biomedical Informatics and Decision Making. 24: 35-44.
- Liu TF, Liu Y (2018) Operation Manual of Hospital Quality Control Circles in China. People’s Medical Publishing House.
- Lu SS, Wang HQ, Ye WW, et al. (2022) Common problems and countermeasures of anesthesia department charges. Chinese Hospital Management. 42: 76-78.
- Li L, Wang Q, Zhang Y (2023) Application effect of intelligent drug cabinets in drug management of anesthesia department. China Digital Medicine. 18: 156-158.
- Ye WW, Wang HQ, Lu SS, et al. (2023) Establishment and application evaluation of a precise charging system based on anesthesia records. China Digital Medicine. 18: 41-46.
- Wang Y, Li J, Zhang M (2021) Application of standardized verification process in reducing anesthesia charging errors. Chinese Nursing Research. 35: 2236-2238.
- Zhao Q, Li X, Wang L (2022) Application of information construction combined with PDCA cycle in charge management of anesthesia department. Chinese Journal of Hospital Administration. 38: 865-868.
- Chen Y, Zhou M, Zhang L (2023) Practice of PDCA cycle in improving the accuracy of operating room charges. Chinese Hospital Management. 43: 92-94.
- Huang ZH, Wu M, Liu J (2024) Application of artificial intelligenceassisted verification system combined with PDCA cycle in anesthesia charges. Chinese Journal of Anesthesiology. 44: 721-724.
- General Office of the State Council (2024) Guiding Opinions on Improving the Long-term Mechanism for Basic Medical Insurance Participation: Guo Ban Fa [2024] No. 38 [Z]. Central People’s Government of the People’s Republic of China.
- Chinese Society of Anesthesiology (2024) National Quality Control Indicators for Anesthesiology Departments (2024 Edition). Chinese Journal of Anesthesiology, 44: 265-270.
- Ma L, Chen Q, Wang L (2022) Application effect analysis of PDCA cycle in refined management of medical charges. Chinese Journal of Hospital Statistics. 29: 328-331.
- Lin Q, Li M, Zhang X (2023) Practice of closed-loop management of anesthesia drug charges based on PDCA cycle. China Digital Medicine. 18: 145-147.
© by the Authors & Gavin Publishers. This is an Open Access Journal Article Published Under Attribution-Share Alike CC BY-SA: Creative Commons Attribution-Share Alike 4.0 International License. Read More About Open Access Policy.